高通量PCR芯片揭示了Epstein-Barr病毒转录的意外模式,用于病毒mRNA的绝对定量
来源: | 作者:wcgene | 发布时间: 2020-03-13 | 165 次浏览 | 🔊 点击朗读正文 ❚❚ | 分享到:

文章标题:

Unexpected patterns of Epstein–Barr virus transcription revealed by a High throughput PCR array for absolute quantification of viral mRNA

Rosemary J Tierney Claire D Shannon-Lowe Leah Fitzsimmons Andrew I BellMartin Rowe

杂志:Virology

DOIhttps://doi.org/10.1016/j.virol.2014.10.030


研究背景:

通过RT-QPCR芯片平台的绝对定量检测不同潜伏期和溶解感染状态的Epstein-Barr病毒转录本,并获得新发现。


方法

对培养的细胞进行诱导和转染Epstein-Barr病毒,通过PCR芯片绝对定量方法,检验不同时间点的mRNA变化。


结果

利用48:48Fluidigm芯片RT-QPCR验证EBV转录本

10个独立实验获得的相同6个代表性基因的Ct值的比较证明,Fluidigm Biomark HD系统的结果在45个对数范围内是可重复的(图1D)。


1.AAQ质粒的设计。(B)热图总结了10倍稀释的AQ质粒与对照质粒的45PCR测定的信号。(C5EBV转录本和PGK细胞转录本的典型标准曲线,包括潜伏转录本Wp;立即早期(IE)裂解转录本,BZLF1;早期(E)裂解转录本,BALF1;晚期(L)裂解转录本,BILF1;非编码转录本,EBER1;和细胞转录本,PGK1。(D10个独立预扩增的AQ-质粒稀释液独立重复的结果证明,Fluidigm Biomark HD系统的结果在45个对数范围内是可重复的


诱导裂解周期后
EBV转录本的绝对定量

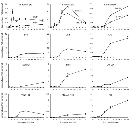
在使用质粒对照验证了高通量绝对定量方法之后,接下来使用EBV分析组来表征从潜伏期转变为病毒复制后的EBV转录组。细胞诱导裂解循环,并且在0.572小时的间隔收获细胞用于RT-QPCR分析。

未经处理的Akata-BL细胞(0小时)的潜在基因转录水平非常低。诱导后2小时,BZLF转录本的数量明显增加,尽管第二个IE RNA BRLF1的水平低得多并且在整个时间过程中保持如此。BZLF1是诱导后4小时最丰富的转录本。在此时间点也检测到几种E RNA,其中BHRF1BMLF1BMRF1BNLF2ABNLF2B是最丰富的。除BNLF2ABNLF2B外,E基因表达通常持续升高至诱导后12小时,然后下降。相比之下,L基因表达通常在诱导后24小时达到峰值。虽然LF1LF2的水平在诱导后12小时达到峰值,与E基因表达一致,但LF3仅在24小时达到最大水平。

诱导后24小时潜伏基因转录增加也很明显,最明显的是LMP1EBNA2LMP2A(图2,图3)。最丰富的这些LMP1仍然比最丰富的裂解转录本BVRF2低约30倍。由于裂解循环Fp启动子的激活,EBNA1转录本在裂解循环诱导后也增加(图3)。编码EBNA1UK-FUK-剪接的转录本的水平仍然非常低,并且仅代表总Fp-起始转录的约10%(FU测定,图3)。

2.在裂解周期诱导期间EBV转录本的绝对定量。个体潜伏,即刻早期(IE),早期(E),晚期(L)和非编码转录本的水平。

3.裂解周期诱导期间EBV转录变化的动力学研究。


原发性
B细胞感染期间EBV转录本的绝对定量

接下来更全面地表征和量化EBV驱动的体外原代静息B细胞转化过程中潜伏和裂解病毒转录本的绝对水平。分离CD19阳性B细胞并用MOI1002089重组EBV毒株感染,并在多个时间点收获细胞以分离RNA和定量病毒基因转录本。

感染后第1天,Wp启动的和EBNA2特异性转录本的水平已经超过60,000转录本/ ng RNA(图4A),其中还存在较低水平的Y2-HF剪接的潜在BHRF1转录本。这些Wp启动的EBNA2BHRF1转录本的初始水平分别比感染后3个月内测试的3个早期传代LCL中的平均水平高约18倍和3倍(图4AB)。Cp启动的EBNA转录本与UK-剪接的EBNA1EBNA3A转录本一起在感染后第1天也可检测到,但是水平低得多(图4A)。

到感染后第2天,Wp活性和EBNA2转录水平开始下降,而Cp启动的转录物增加,LMP1现在可检测到。在剩余的时间过程中,Wp活性和EBNA2BHRF1转录水平继续下降,而Cp启动的转录物保持不变。到第5天,LMP1水平达到最大值,EBER1 RNA变得可检测到。感染后10天,除EBER外,转录谱与已建立的LCL相似(图4AB)。即使在Wp活性在稍后的时间点下降后,Wp启动的转录物的数量仍然与Cp转录物的数量相当。

与潜在基因转录相反,在初次感染期间存在非常少的裂解周期转录物(图4A5)。值得注意的例外是BNLF2ABNLF2B,其与LMP1同时检测到,并且与LMP1等同(图4A5)。在其他可检测的裂解周期转录物中,最丰富的是BZLF1,其在感染后5天达到峰值(图4A)。然而,该BZLF1信号至少比真正裂解循环期间观察到的水平低100倍(参见图24A),这意味着小于0.5%的细胞表达高水平的BZLF1BZLF1在整个表达水平均很低。


4.在正常B细胞感染期间诱导的EBV转录本的绝对定量。(A)从外周血分离的原代B细胞在M.O.I.感染。(B)平行测定3个新建立的LCL(感染后2-3个月)。

5.热图比较裂解周期诱导期间和原代B细胞感染期间的EBV转录本水平。数据表示为相对于PGK转录本的EBV转录本的数目。


感染性病毒体内的
EBV mRNA

通过密度梯度离心纯化的病毒制剂中存在的RNA转录物和EBV DNA基因组的数量(表1)。研究结果表明,传入的病毒可以提供无关紧要的病毒转录本。

1.在成熟感染性病毒体中检测到EBV mRNA


不同形式潜伏期的
EBV病毒转录本定量

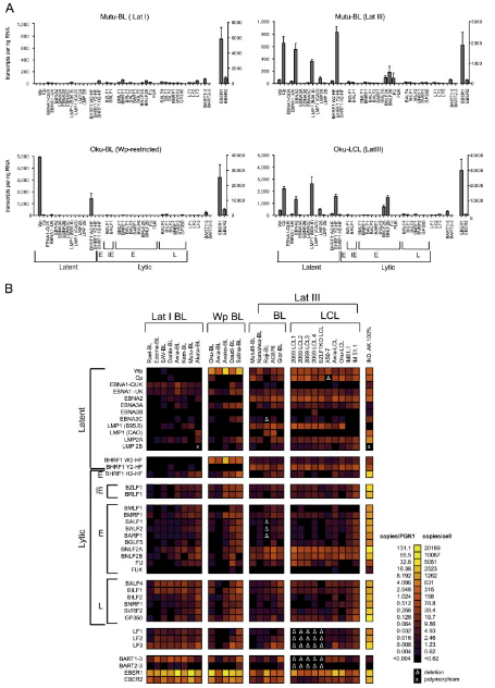
接下来,我们比较了8Lat I BL系列,5Wp限制BL系列,5Lat III BL系列和10Lat III LCL系列中EBV转录本的绝对水平。

6.(A)3条显示不同形式潜伏期的具有代表性的BL线和从Oku BL分离出的EBV株感染正常B细胞所建立的LCL中获得芯片数据。(B)8Lat I BL线,5Wp BL线,5Lat III BL线和10LCL获得的数据的热图。

BL活组织检查样本中EBV转录本的定量

7.A)从5BL活组织检查样品中获得的芯片数据。(B)从所有7BL活组织检查获得的芯片数据的热图汇总。


结果总结

首先,在感染正常B细胞期间,Wp启动的潜在基因转录物在Cp启动子激活后比目前所怀疑的更加丰富。其次,EBNA1转录水平在所有形式的潜伏期中都非常低,通常为每个细胞110个转录物。EBNA3A-3B-3C转录物在潜伏期III中同样非常低,通常在与EBNA1转录物相似或更低的水平。第三,裂解基因转录物的子集在Burkitt淋巴瘤细胞系中可检测到低水平,包括:具有致癌特性的BILF1,以及表征不佳的LF1LF2LF3基因。对7个非洲BL活组织检查的分析证实了该转录谱,但另外揭示了LMP2转录物的显着表达。