文章信息
STAT3 Regulates the Type I IFN-Mediated Antiviral Response by Interfering with the Nuclear Entry of STAT1
Huanru Wang , Meng Yuan , Shuaibo Wang , Li Zhang , Rui Zhang , Xue Zou , Xiaohui Wang , Deyan Chen, Zhiwei Wu
DOI: 10.3390/ijms20194870
发表杂志:Molecular Sciences
1.研究背景
信号转导和转录激活因子3(STAT3)是调节炎症和免疫力的多功能因子。但人们对其调节机制的了解有限。
2.方法
2.1 肠道病毒71(EV71)感染小鼠细胞和T98G细胞,并通过蛋白印迹分析,荧光素酶报告基因,观察病毒感染
2.2 PCR芯片(启因生物Wcgene Biotech, Shanghai, China)研究转染后细胞中STAT3相关基因差异表达,进行GO富集分析
2.3 利用siRNA敲低STAT3,研究其在EV71感染细胞后的作用
2.4 通过蛋白印迹分析,qPCR,免疫荧光等一系列方法研究蛋白水平,RNA水平,及胞内蛋白分布位置的变化
3.结果
3.1 EV71感染诱导STAT3激活
用EV71感染了小鼠原代星形胶质细胞和人T98G细胞,并观察到病毒感染诱导了STAT3的磷酸化。

图1. (a) EV71感染小鼠星形胶质细胞和T98G细胞后,tyr705和ser727位点的stat3磷酸化水平均升高。(B)感染后STAT3的转录激活子活性增加对样品进行双重荧光素酶活性分析。(C)通过STAT3抑制剂Stattic证实了STAT3转录激活子活性报告系统的特异性。(D,E)共聚焦显微镜观察到EV71感染引起STAT3的核易位。(D)用指定的抗体分析总STAT3和VP1。(E)两个或多个独立分析的单一分析结果。
3.2 STAT3靶点在感染早期上调,在感染后期下调
通过PCR芯片检测EV71感染时STAT3信号相关基因的表达,热图显示差异表达基因,选择差异显著的基因进行GO富集分析,发现基因主要参与白介素信号通路和干扰素信号通路。

图2. ev71感染的T98G细胞进行PCR芯片分析(a)感染期间的STAT3相关基因相对转录水平如热图所示。IL-10和IL-6被认为既是STAT3的激活剂又是靶标。(B)对每个组中差异表达的基因进行GO富集分析,百分比显示在饼图中。(C-G)感染后指定时间点验证STAT3靶基因倍数变化。(H-I)感染后指定时间点,STAT3调节因子倍数变化。
3.3 细胞STAT3正向调节EV71感染
通过特定的siRNA下调STAT3,以研究STAT3在EV71感染中的作用。细胞内敲除STAT3限制了EV71的复制,表明细胞STAT3在EV71复制中起正向调节作用。

图3. (a)STAT3基因敲除限制性病毒RNA水平。(B)STAT3敲低限制了EV71报告病毒的荧光素酶活性。(C)在STAT3 KD细胞中EV71的病毒滴度降低。(D)通过蛋白质印迹分析STAT3 KD T98G细胞中的EV71蛋白水平。还确定了STAT3的敲低效率。
3.4 STAT3敲除提高ISG在EV71感染细胞中的产生
用STAT3特异性siRNA转染T98G细胞并感染EV71时,干扰素刺激基因(ISG)的RNA表达和蛋白表达上调(图4B)。使用干扰素刺激反应元件(ISRE)荧光素酶报告系统分析ISRE活性的影响,并表明当细胞STAT3被敲低时EV71诱导的ISRE活性显着增加,表明STAT3负调控ISRE活性(图4C)。图4D表明STAT3对ISRE活性的限制仅与EV71感染有关。实时PCR分析进一步证实了IFNβ诱导的ISGs上调在STAT3抑制下保持不变(图4E)。STAT3基因敲除促进EV71感染T98G细胞ISG表达。

图4.(A)应用实时PCR技术检测EV71感染STAT3-KD-T98G细胞ISGs的mRNA水平(B)通过蛋白质印迹分析EV71感染后MxA和OAS1的蛋白水平。(C)STAT3敲低增加了EV71感染细胞的ISRE活性。在IFN-β处理的细胞中,(D)ISRE活性不受STAT3敲低的影响;(E)ISG mRNA的表达水平不受STAT3敲低的影响。
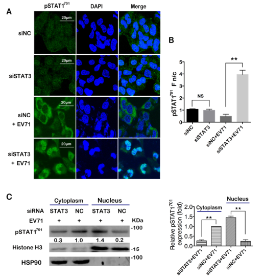
3.5 感染细胞中的STAT3敲低促进STAT1的核易位
在STAT3敲低的细胞中EV71诱导的STAT1的核易位减少。图5这些数据表明,细胞感染后pSTAT1 701的核易位受到限制,而敲除STAT3可以减轻这种限制。

图5. STAT3 siRNA转染和EV71感染后,进行(A)免疫荧光(IF)测定分析了T98G细胞对STAT1核易位的影响。(B)通过ImageJ软件确定(A)中的Fn / c比。(C)提取核蛋白和细胞质蛋白,并通过蛋白质印迹法测定pSTAT1 701的蛋白水平。
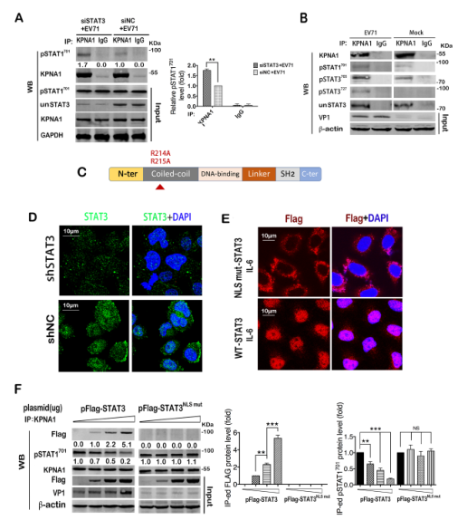
3.6 在感染期间STAT3与激活的STAT1竞争与KPNA1结合
在STAT3敲低细胞中,EV71感染后KPNA1的pSTAT1 701结合减少。图6数据表明,EV71感染后STAT3通过与有限的KPNA1结合来调节pSTAT1 701的核输入。

图6.(A)STAT3敲低增加了pSTAT1 701和KPNA1的相互作用。(B)通过IP测定法和western印迹测定pSTAT1 701,pSTAT3 705,pSTAT3 727或unSTAT3与KPNA1 12 hpi的结合。(C)带有标志的STAT3 NLS点突变体(STAT3 NLS mut)的示意图。(D)通过IF测定确定用慢病毒-shSTAT3(lenti-shSTAT3)处理的T98G细胞中的STAT3敲低效率。(E)在STAT3 NLS mut转染的细胞中,STAT3的核易位被阻断。(F)增加的STAT3表达水平导致KPNA1和pSTAT1 701的结合减少。
3.7 EV71感染通过蛋白酶体依赖性途径诱导STAT3降解
EV71感染诱导了蛋白酶体依赖性的未磷酸化STAT3降解。图7的数据表明EV71通过泛素依赖性途径诱导unSTAT3降解。

图7. (A)在感染后指示的时间点通过蛋白质印迹测定unSTAT3蛋白水平。(B)环氧酶素抑制unSTAT3降解交感染。(C)进行IP分析STAT3特异性抗体,沉淀物用泛素特异性抗体分析。
结论
研究结果表明,EV3感染的神经胶质细胞中的STAT3激活会导致免疫调节因子的上调,而后者受到严格控制,并揭示了STAT3干扰I型IFN介导的病毒感染过程中抗病毒应答的详细机制。数据表明STAT3在感染后维持中枢神经系统(CNS)中炎症和抗病毒反应的平衡中的作用。