浙江工业大学客户发表文章——双酚类似物对HepG2细胞的代谢调控
来源: | 作者:wcgene | 发布时间: 2020-03-13 | 235 次浏览 | 🔊 点击朗读正文 ❚❚ | 分享到:

文章标题:

Metabolomic modulations of HepG2 cells exposed to bisphenol analogues

Yue S, Yu J, Kong Y, Chen H, Mao M, Ji C, Shao S, Zhu J, Gu J, Zhao M.

Environment InternationalIF=7

DOI: 10.1016/j.envint.2019.05.008


研究背景:

双酚是塑料成分之一,人类在生活中使用了大量塑料制品,研究双酚类似物:双酚ABPA),双酚AFBPAF),双酚FBPF)和双酚SBPS)对内分泌的干扰作用。


方法

HepG2细胞分别用四种BPBPABPAFBPFBPS)处理后,通过核磁共振(NMR)分析其代谢产物,糖代谢PCR芯片(Wcgene Biotech, Shanghai, 上海启因生物),分析其基因表达情况。


结果

1.细胞培养基的NMR分析和多变量分析

代谢紊乱是由BPs治疗引起的(图1)。从OPLS-DA得分图中,在四个BP代谢组学数据集和溶剂对照组之间观察到明显的区别(图2)。

 

1主成分分析(PCA)得分来源于细胞培养基样品的NOESY光谱的NMR数据。(A)溶剂对照和BPA处理的PCA得分图;B)溶剂对照和BPAF处理的PCA得分图;C)溶剂对照和BPF处理的PCA得分图;D)溶剂对照和BPS处理的PCA得分图。

2 从细胞培养基样品的noesy光谱的核磁共振数据和200个随机置换试验的验证模型得到的opls-da分数图。(A)溶剂对照和BPA处理的OPLS-DA得分图;B)用于溶剂对照和BPAF处理的OPLS-DA得分图;C)溶剂对照和BPF处理的OPLS-DA得分图;D)溶剂对照和BPS处理的OPLS-DA得分图。


2.
鉴定差异累积的代谢物

3 OPLS-DA负荷图和HEPG2细胞培养基中明显的差异代谢物鉴定。(A)溶剂对照与BPA处理;B)溶剂对照与BPAF处理;C)溶剂对照与BPF处理;D)溶剂对照与BPS处理。 刻度红(↑↑)表示差异非常显着; 渐变黄()表示差异显着; 渐变蓝(NS)表示差异无关紧要。

3.     扰乱的通路分析

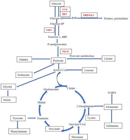
分析BP类似物扰乱的代谢途径。我们发现7个途径(苯丙氨酸代谢; D-谷氨酰胺和D-谷氨酸代谢;赖氨酸降解;氨基酰基-tRNA生物合成;丙酮酸代谢;甘氨酸,丝氨酸和苏氨酸代谢;丙氨酸,天冬氨酸和谷氨酸代谢)与15BPA暴露中鉴定的代谢物相关(图4A)。六个途径(苯丙氨酸代谢; D -谷氨酰胺和D-谷氨酸代谢;丙酮酸代谢;甘氨酸,丝氨酸和苏氨酸代谢;丙氨酸,天冬氨酸和谷氨酸代谢;糖酵解或糖原异生),其中包括两个以上的目标,在整个过程中被BPAF影响(图4B)。在相同的标准下,接触BPF后,8种途径(D-谷氨酰胺和D-谷氨酸代谢;赖氨酸降解;氨基酰基-tRNA生物合成;丙酮酸代谢;甘氨酸,丝氨酸和苏氨酸代谢;丙氨酸,天冬氨酸和谷氨酸代谢;甲烷代谢;乙醛酸和二羧酸酯代谢)被影响(图4C)。同时,BPS影响了三种途径(丙酮酸代谢;丙氨酸,天冬氨酸和谷氨酸代谢;甲烷代谢)(图4D)。

4. 代谢物组富集分析(MSEA)的总结图(A)溶剂对照与BPA处理; B)溶剂对照与BPAF处理; C)溶剂对照与BPF处理; D)溶剂对照与BPS处理。(a)苯丙氨酸代谢; bD-谷氨酰胺和D-谷氨酸代谢;c)赖氨酸降解;d)氨基酰基-tRNA生物合成;e)丙酮酸代谢;f)甘氨酸,丝氨酸和苏氨酸代谢;g)丙氨酸,天冬氨酸和谷氨酸代谢;h)糖酵解或糖异生;i)甲烷代谢;j)乙醛酸和二羧酸代谢。


4.    
BPs处理后的基因表达谱表征

糖代谢PCR芯片检测BP处理后基因表达水平的变化:84个选定基因和数据热图如图5所示。糖代谢PCR芯片分析表明,尽管四种BP具有破坏葡萄糖代谢的能力,但它们可能通过不同的机制起作用:BPAF增加了丙酮酸激酶(PKLR)的表达水平,这意味着与NMR结果一致的增强的糖酵解。然而,其他三种BP类似物降低了葡萄糖激酶(GCK)的表达水平,表明葡萄糖感知障碍。

5 热图显示pcr芯片测定hpg2细胞暴露48小时后糖代谢基因组的倍数变化。

6.通过1 H NMR分析和PCR阵列,检测到的差异代谢物(黑色)和差异表达基因(红色),并提出被破坏的代谢途径。

结果总结

结果表明,BP类似物导致7-15种代谢物的紊乱,这些代谢物被分类为糖酵解(丙酮酸)和三羧酸循环(乙酸盐,乳酸盐)中的氨基酸(丙氨酸,谷氨酰胺,谷氨酸),中间体和终产物。根据代谢物和途径的数量排序依次为BPF> BPA> BPAF> BPS。共同扰乱的通路(丙酮酸代谢,丙氨酸,天冬氨酸和谷氨酸代谢)表明糖酵解增强。研究结果同时表明,使用代谢组学和PCR阵列可以了解机制的潜在作用,并确定未来目标风险评估的潜在目标。