陆军军医大学大学客户发表文章——外泌体中的miR-100-5p对关节的保护机制研究
来源:
|
作者:wcgene
|
发布时间: 2020-03-13
|
128 次浏览
|
🔊 点击朗读正文
❚❚
▶
|
分享到:
测量的MSCsIPFP-Exos的粒度分布。(G)使用蛋白质印迹测量的MSCsIPFP-Exos和MSCsIPFP的表面标志物。(H)MSCsIPFP-Exos的流式细胞术成像。
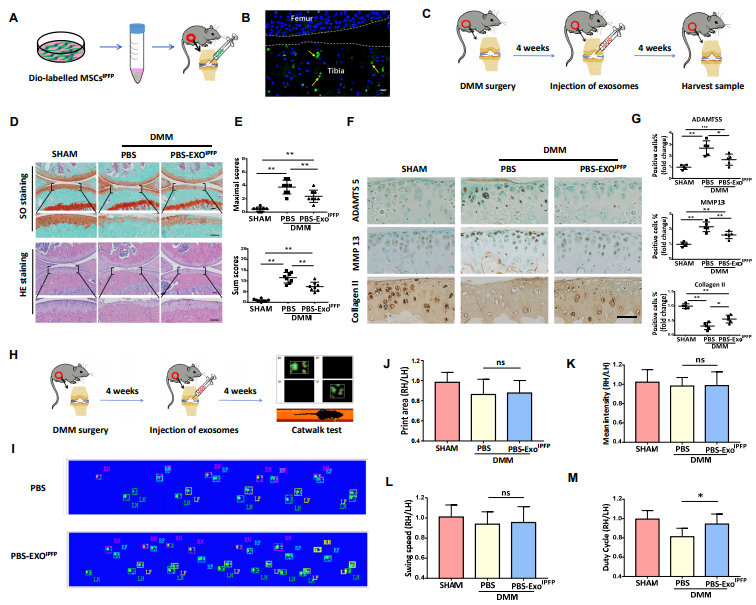
2.MSCIPFP-外泌体能显著预防DMM小鼠软骨破坏,部分改善其步态异常。
图2.(A)关节内注射方案。(B)代表膝关节中DiO标记的MSCsIPFP -Exos。黄色箭头表示MSCsIPFP -Exos,虚线表示关节表面。(C)关节内注射的设计。(D)Safranin O / Fast Green和H&E染色的膝关节部分。(E)用OARSI评分系统评估软骨破坏。(F)和(G)膝关节胫骨平台切片中胶原蛋白II,ADAMTS5和MMP13的免疫组织化学分析。(H)Catwalk测试的流程图。(I)Catwalk脚印的代表性信号图像。(J-M)组间比较的步态参数的水平变化。
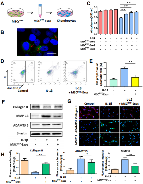
3.MSCIPFP 449 -Exos抑制细胞凋亡并促进IL-1β诱导的软骨细胞合成代谢。
图3. (A)软骨细胞和MSCIPFP11-Exos共培养的模式。(B)由软骨细胞吸收的DiO标记的外泌体的代表性共聚焦显微照片。(C)MSCIPFP -Exos对软骨细胞活力的影响。(D)和(E)通过流式细胞术检测MSCIPFP -Exos对细胞凋亡的影响的结果并统计分析。(F)通过蛋白质印迹测量软骨细胞中胶原蛋白II,MMP13和ADAMTS5的蛋白质表达水平。(G)和(H)通过免疫荧光检测软骨细胞中的胶原蛋白II,ADAMTS5和MMP13表达及统计结果。
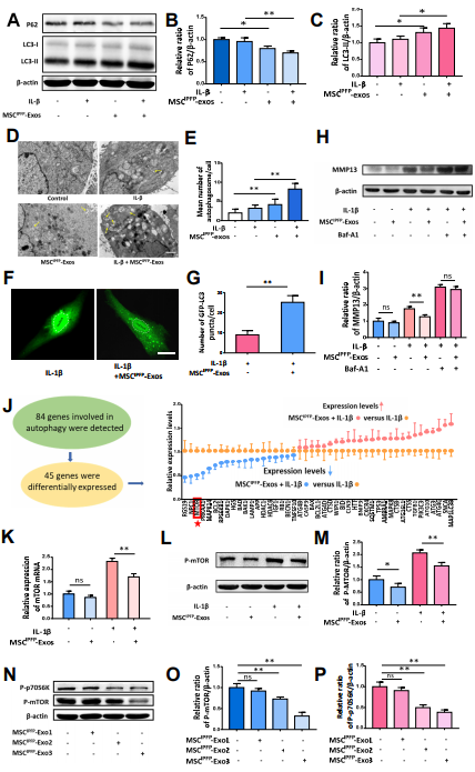
4. MSCIPFP -Exos通过抑制mTOR信号传导途径增强自噬水平
图4. (A)通过蛋白质印迹检测自噬相关蛋白表达。(B)和(C)三次独立实验的统计分析结果。(D)使用透射电子显微镜观察软骨细胞中的自噬体。(E)自噬体数量的定量分析。(F)使用荧光显微镜观察绿色荧光GFP-LC3斑点。(G)GFP-LC3斑点的统计分析。(H)通过蛋白质印迹检查MMP13的表达。(I)三次独立实验的统计分析结果。(J)通过PCR ARRAY检测软骨细胞中45个自噬相关基因的相对表达水平(wcgene biotech shanghai)。(K)通过qRT-PCR测定mTOR mRNA的表达。(L)和(