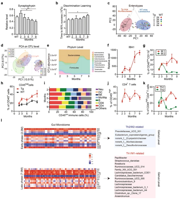
M1和神经保护性M2亚型。初期M1和M2小胶质细胞均增加,随后M1亚型持续增加并在7-9个月达到高峰,而M2型小胶质细胞从3个月下降至5个月并保持此后处于低水平(图1g)。分析AD进展过程中脑中浸润的外周免疫细胞,Tg小鼠的脑中CD45high细胞的频率显着高于WT小鼠,与IBA1染色的结果相似(图1f,h)。进一步分析AD进展过程中一系列时间点的CD45high细胞亚型的变化(图1i)。使用k-均值聚类,发现CD4+T细胞的改变作为CD45high细胞的主要部分,概述了M1细胞的改变(图1i,j)。浸润的Th1和Th2细胞是CD4 +细胞的两个主要亚型,表现出与M1和M2小胶质细胞相似的动力学(图1k)。随着肠道菌群模式的改变,免疫细胞群趋向于转变为Th1和M1为主的状态。
图1. Tg小鼠的AD进程中,肠道微生物失调和免疫细胞变化。
3.2 肠道微生物群是大脑中免疫细胞浸润和小胶质细胞激活所必需的
Tg小鼠的抗生素治疗导致肠道中微生物数量显著减少(图2a)。伴随着这种变化,脑内浸润性促炎性Th1细胞(图2b)和M1细胞(图2c)减少 。
WT小鼠与Tg小鼠共同饲养。对这些小鼠中肠道菌群变化的分析表明,在共同饲养的WT小鼠和Tg小鼠之间,肠道微生物群的组成非常相似,但与单独饲养的WT小鼠相比有显着差异(图2d)。此外,在共同饲养的WT和Tg小鼠浸润的Th1细胞也显着高于单独饲养的WT小鼠(图2e)。同时,在共同饲养的WT小鼠中M1细胞仅略有增加(图2f),这表明微生物群的改变主要影响浸润的免疫细胞而不是驻留的免疫细胞。与免疫细胞变化相一致,在共同饲养的WT和Tg小鼠之间,脑中的细胞因子表达显示出明显的相似性,但WT小鼠不同(图2g)。

图2.肠道菌群是免疫细胞浸润和小胶质细胞活化所必需的。
3.3 GV-971对认知障碍有改善作用
为了验证肠道菌群在AD进展中的重要作用,研究者对APP / PS1小鼠进行GV-971(图3a)治疗三个月。直到13个月大时,GV-971对认知障碍表现出显着的改善作用,这表现为APP / PS1小鼠在莫里斯水迷宫(MWM)任务的训练试验(图3b)和探针试验(图3c)中空间学习能力和记忆能力增强。GV-971还可以显着改善小鼠在Y迷宫中的表现(图3d)。
图3.GV-971