改变肠道菌群就能抑制老年痴呆?
来源: | 作者:启因生物 | 发布时间: 2020-03-09 | 138 次浏览 | 🔊 点击朗读正文 ❚❚ | 分享到:

APP / PS1小鼠模型行为变化的影响。

3.4 GV-971通过改变肠道微生物群减轻神经炎症

7个月大开始,在Tg小鼠中每月口服GV-971显着改变了肠道菌群的组成(图4ab)。与肠道菌群改变相一致,Tg小鼠的GV-971治疗破坏了先前在脑淋巴细胞和肠道细菌变化之间的相关性(图4c),脑Th1细胞减少( 图4d)显着降低了小胶质细胞活化(图4e),并降低了多种脑细胞因子水平(图4f)。同时,GV-971处理显着减少了Tg小鼠的Aβ斑块沉积,tau磷酸化,并减轻了歧视性学习能力的下降(图4gi)。

4.GV-971通过重新调节肠道菌群减轻神经炎症。

3.5 GV-971通过调节氨基酸代谢抑制神经炎症

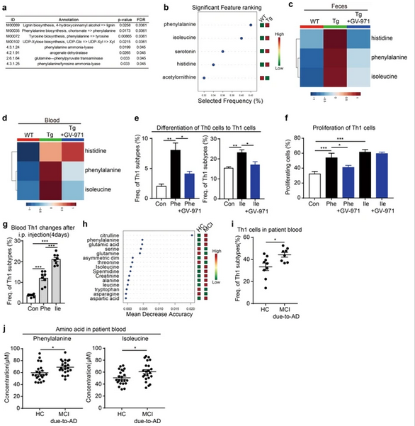
对代谢物进行途径富集分析进一步揭示了氨基酸相关代谢途径和酶的显著变化,特别是苯丙氨酸相关途径(图5a)。使用随机森林算法对这些氨基酸进行分类,将苯丙氨酸在WTTg之间是最常见的,然后是异亮氨酸,5-羟色胺,组氨酸和乙酰鸟氨酸(图5b),表明随着疾病的进展它们具有强相关性。然后,在GV-971治疗或未治疗的Tg小鼠中检查了粪便和血液样本中所选氨基酸的浓度,并将其与WT小鼠进行了比较。Tg小鼠粪便中苯丙氨酸和异亮氨酸的浓度显着高于WT小鼠,GV-971处理将其浓度显着降低至与WT小鼠相当的水平(图5c)。血液中苯丙氨酸和异亮氨酸的浓度也发生了类似的变化(图5d)。暴露于苯丙氨酸或异亮氨酸的Th1细胞分化显着增强,这被GV-971处理抑制(图5e)。苯丙氨酸和异亮氨酸显着促进了Th1细胞的增殖,GV-971处理抑制了苯丙氨酸诱导的Th1细胞的增殖,但异亮氨酸的作用几乎没有改变(图5f,蓝色柱)。此外,注射苯丙氨酸和异亮氨酸对野生型小鼠进行治疗,观察到血液中Th1细胞的频率显着增加(图5g)。AD受试者在MCI血液中的苯丙氨酸和异亮氨酸浓度以及Th1细胞频率显着高于健康受试者(图5hi)。此外,在另一个ADMCI中也证实了血液中苯丙氨酸和异亮氨酸水平的升高(图5j),表明血液中苯丙氨酸和异亮氨酸的异常蓄积和Th1频率的升高可能是AD患者MCI和健康受试者MCI的特征。

5. GV-971通过利用氨基酸代谢来抑制神经炎症。

结论

6.-脑轴在AD进展中的示意图和干预策略。