南京大学客户发表文章——STAT3在抗病毒反应中的调节机制
来源:
|
作者:wcgene
|
发布时间: 2020-03-19
|
211 次浏览
|
🔊 点击朗读正文
❚❚
▶
|
分享到:
文章信息
STAT3 Regulates the Type I IFN-Mediated Antiviral Response by Interfering with the Nuclear Entry of STAT1
Huanru Wang , Meng Yuan , Shuaibo Wang , Li Zhang , Rui Zhang , Xue Zou , Xiaohui Wang , Deyan Chen, Zhiwei Wu
DOI: 10.3390/ijms20194870
发表杂志:Molecular Sciences
1.研究背景
信号转导和转录激活因子3(STAT3)是调节炎症和免疫力的多功能因子。但人们对其调节机制的了解有限。
2.方法
2.1 肠道病毒71(EV71)感染小鼠细胞和T98G细胞,并通过蛋白印迹分析,荧光素酶报告基因,观察病毒感染
2.2 PCR芯片(启因生物Wcgene Biotech, Shanghai, China)研究转染后细胞中STAT3相关基因差异表达,进行GO富集分析
2.3 利用siRNA敲低STAT3,研究其在EV71感染细胞后的作用
2.4 通过蛋白印迹分析,qPCR,免疫荧光等一系列方法研究蛋白水平,RNA水平,及胞内蛋白分布位置的变化
3.结果
3.1 EV71感染诱导STAT3激活
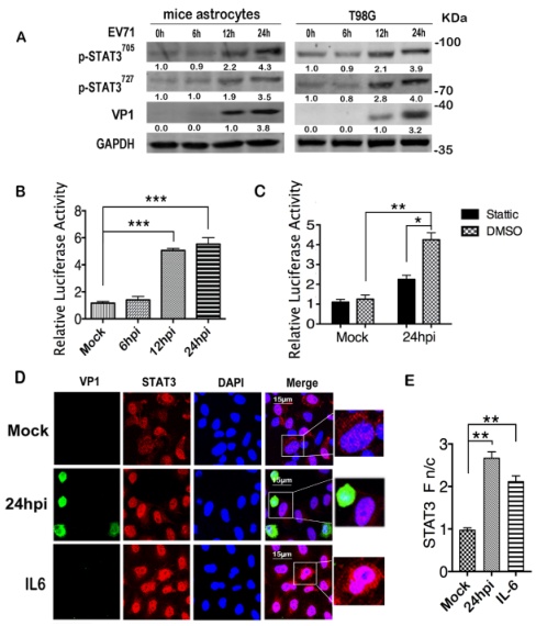
用EV71感染了小鼠原代星形胶质细胞和人T98G细胞,并观察到病毒感染诱导了STAT3的磷酸化。
图1. (a) EV71感染小鼠星形胶质细胞和T98G细胞后,tyr705和ser727位点的stat3磷酸化水平均升高。(B)感染后STAT3的转录激活子活性增加对样品进行双重荧光素酶活性分析。(C)通过STAT3抑制剂Stattic证实了STAT3转录激活子活性报告系统的特异性。(D,E)共聚焦显微镜观察到EV71感染引起STAT3的核易位。(D)用指定的抗体分析总STAT3和VP1。(E)两个或多个独立分析的单一分析结果。
3.2 STAT3靶点在感染早期上调,在感染后期下调
通过PCR芯片检测EV71感染时STAT3信号相关基因的表达,热图显示差异表达基因,选择差异显著的基因进行GO富集分析,发现基因主要参与白介素信号通路和干扰素信号通路。
图2. ev71感染的T98G