中南大学客户发表文章——HEG1促进肝细胞癌转移
来源: | 作者:wcgene | 发布时间: 2020-03-13 | 259 次浏览 | 🔊 点击朗读正文 ❚❚ | 分享到:

HCC患者的总生存率(OS)和无病生存期(DFS)


3.2 HEG 1促进肝癌的侵袭和转移

敲低和过表达HEG 1的肝癌细胞株中,采用创伤愈合和transwell法研究这些细胞的体外迁移和侵袭能力。建立原位异种移植肿瘤模型,用IVIS对肿瘤的形成和转移进行监测和定量。结果表明,体内环境和体外环境中的HEG 1都促进肝癌的侵袭和转移。

2. HEG1在体内和体外促进HCC侵袭和转移

伤口愈合测定(A)和transwell测定(B)用于检测HEG1表达修饰的细胞的迁移和侵袭能力。(C)使用IVIS监测和定量肿瘤形成和转移进展。图左显示原位肿瘤的代表性生物发光图像。右图显示了原位肿瘤中代表性的宏观肝内转移性结节。(D)肺转移的生物发光图像。(E)原位肝肿瘤及其微卫星的HE染色切片。(F)实验组和对照组中肺转移瘤的HE染色。


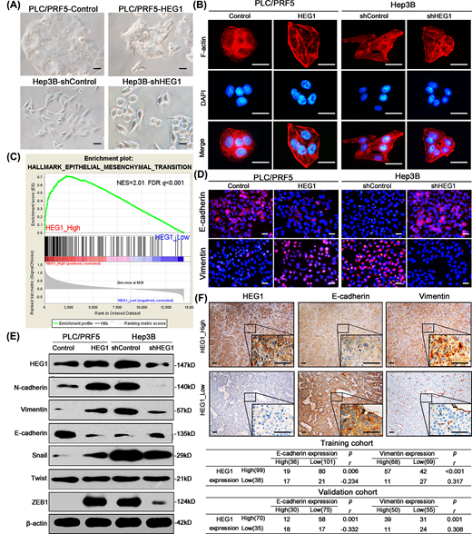
3.3 HEG 1诱导EMT

PLC/PRF 5-HEG 1Hep3B-sh细胞出现形态学变化,推测HEG 1可以诱导EMT。基因集富集分析(GSEA)TCGA数据库中分析了HEG 1表达与肝癌患者EMT标志之间的关系。发现HEG 1的高表达与EMT的标志显著正相关。细胞学和组织学实验分析HEG 1EMT标记的表达关系,结果表明,HEG 1在肝癌EMT的诱导中起着重要的作用。

           

3. APLC / PRF5-HEG1Hep3B-shHEG1及其对应的控制单元的代表性相衬图像。 B)细胞骨架的代表性图像显示HEG1影响细胞形态。(C)来自TCGA数据库的HCC患者中HEG1表达的GSEAGSEA图表明EMT信号与HEG1表达显着正相关。(DIF显示HEG1影响EMT标志物的表达。(E)通过蛋白质印迹检测HEG1介导的EMT标志物和相关转录因子的表达水平。(F)肝癌连续切片中HEG1E-钙黏蛋白和波形蛋白表达的代表性IHC图像。


3.4 HEG 1激活Wnt信号及其下游效应

利用KEGG途径富集分析方法,从TCGA数据库中分析了肝癌患者的信息。发现